首页
home
关于学校
Aboutschool
学校简介
School profile
学校校长
School principal
办学成就
Achievements
精英团队
Elite team
学校环境
school environment
学校足迹
School Footprint
学校新闻
School news
网站公告
Announcement
党工建设
Party Building
党支部
Party branch
团少工作
Mission less work
工会工作
Trade union work
教代会
Teaching acting meeting to
国际交流
International
交流动态
Communication
家长感悟
Parents feel
学生感悟
Students feel
校际联盟
Interscholastic
联盟学校
League school
联盟动态
Dynamic alliance
多元课程
Multi course
课程介绍
Course introduction
课程新闻
Course news
课程研究
Course study
课程资源
Curriculum resources
教学科研
Teachingresearch
教学研究
Teaching research
科研在线
Research online
教师风采
Teacher style
师路心语
Teacher lu xinyu
名师工作室
Teacher workshops
北外精灵
BFSU Elf
学生活动
student activities
特色年级组
Characteristics group
住读生活
ZhuDou life
毕业生照片
Graduate photos
优秀毕业生追踪
Outstanding graduates tracking
家校共育
Familyschool
少工委工作
work committee
家长学校
Parents school
家校议事会
Home school completely
育子心得
Parenting tips
心理教育工作室
Psychological education studio
家校通
Home school communication
教学专题网
Teachingspecial
教学专题网(新)
Teaching network(new)
教学专题网(旧)
Teaching network(old)
>>
首页
>>
网站公告
>>
文章正文
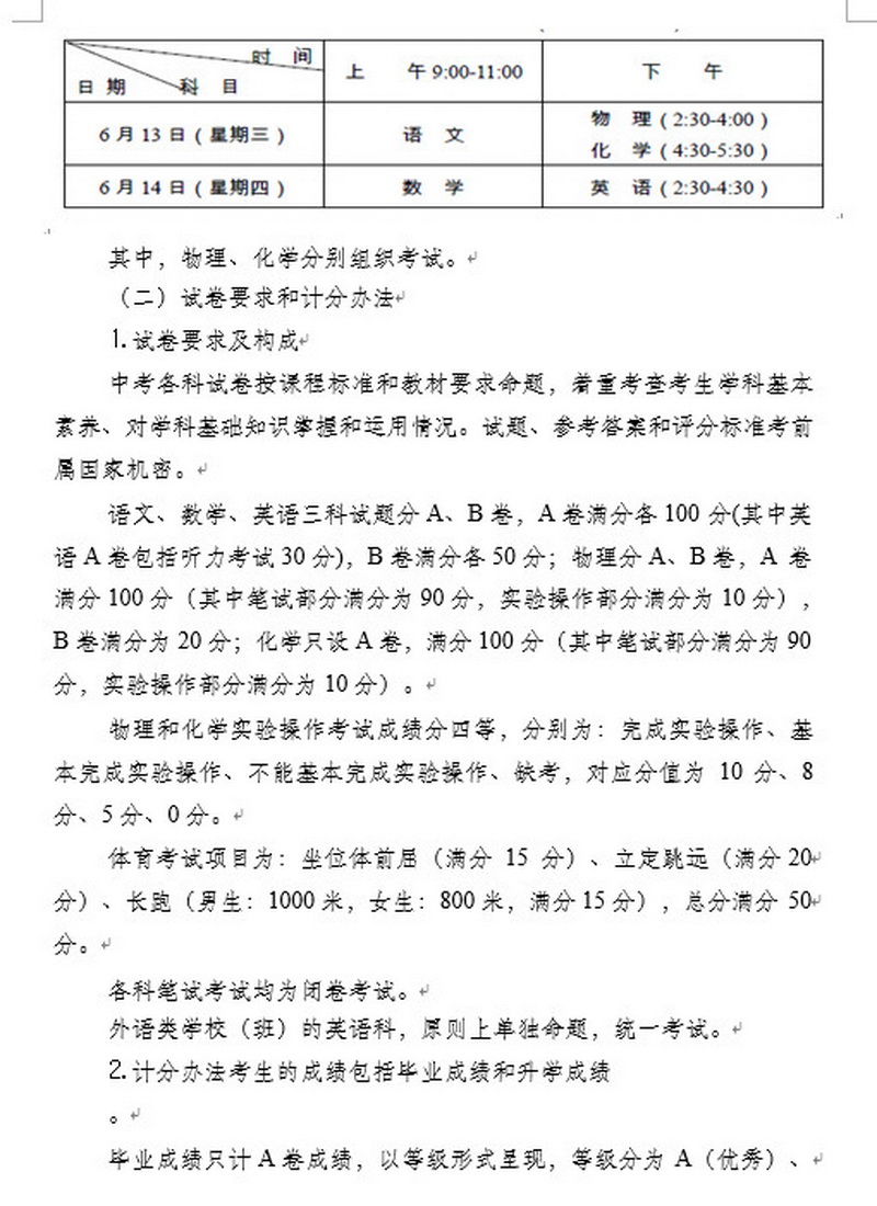
四川省2018年普通中小学招生文件
发表时间:2018-4-17 09:58:52 来源:北小实外校 编辑:信息中心
关于做好 2018 年招生入学工作的通知
来源:北小实外校 编辑:信息中心
COPYRIGHT 2008-2020 都江堰市灌州小学校版权所有
都江堰市灌州小学校
和
8211
联合设计制作
地址:都江堰市都江堰大道下段安康北路 备案序号:蜀ICP备2020035275号 邮政编码:611830
Email:
bxschool@163.com
联系电话:028-87117555(接待室)